知贝网
  • 首页
  • 知贝新闻
  • 攻略播客
  • 影视解说
  • 历史图书
  • 手游科技
首页 历史图书
  • 天猫快递疫情(天猫超市疫情送达)

    天猫快递疫情(天猫超市疫情送达)

    历史图书 •2026-03-17

    2020年快递都不送货上门了吗 〖壹〗、020年并非所有快递都不送货上门。具体情况如下:部分快递仍提供送货上门服务:德邦、顺丰、京东等快递公司在2020年仍提供送货上门服务。部分快递受疫情影响不送货上...

    天猫快递疫情
  • 固镇有疫情吗/固镇县疫情紧急通知

    固镇有疫情吗/固镇县疫情紧急通知

    历史图书 •2026-03-17

    安徽省蚌埠市固镇县疫情严重吗 不严重。根据安徽省人民政府官方网站发布的疫情防控报告查询可知安徽省蚌埠市固镇县疫情不严重。安徽,简称“皖”,省会合肥。是中华人民共和国省级行政区。其省名取当时安庆、徽州两...

    固镇有疫情吗
  • 武汉几号有疫情/武汉这次疫情几号开始的

    武汉几号有疫情/武汉这次疫情几号开始的

    历史图书 •2026-03-17

    疫情开始时间是几月几日在哪里发现的 疫情开始时间是2019年12月,最早病例可追溯至12月1日或8日,最早发现地点为中国湖北省武汉市。疫情起始时间的科学溯源根据世界卫生组织(WHO)及中国官方发布的流...

    武汉几号有疫情
  • 疫情美国死亡19/疫情美国死亡一百万

    疫情美国死亡19/疫情美国死亡一百万

    历史图书 •2026-03-17

    21个国家的疫苗接种率和新冠死亡率,美国排名倒数第一 在21个国家的疫苗接种率与新冠死亡率对比中,美国新冠死亡率排名倒数第一,且其国内不同接种率州组死亡率差异显著,若匹配更优死亡率可避免大量死亡。 具...

    疫情美国死亡19
  • 供水疫情防控/水务疫情防控

    供水疫情防控/水务疫情防控

    历史图书 •2026-03-17

    疫情关键时期,水厂如何安全优质供水? 在疫情关键时期,水厂可通过以下措施实现安全优质供水:强化消毒工艺,保障管网水余氯量 确保消毒环节正常运行,维持足够的消毒剂浓度和接触时间(CT值),以实现充分消毒...

    供水疫情防控
  • 【铁力市疫情,铁力市最新疫情】

    【铁力市疫情,铁力市最新疫情】

    历史图书 •2026-03-17

    【党旗飘扬】党组织,积极分子袁一尘向您汇报! 〖壹〗、袁一尘作为入党积极分子,在疫情防控期间坚守铁路职工换乘隔离点,承担多项工作,以实际行动向党组织靠拢,展现了责任担当与奉献精神。临危受命,奔赴抗疫一...

    铁力市疫情
  • 【疫情中国援助德国,中国援助德国抗疫】

    【疫情中国援助德国,中国援助德国抗疫】

    历史图书 •2026-03-17

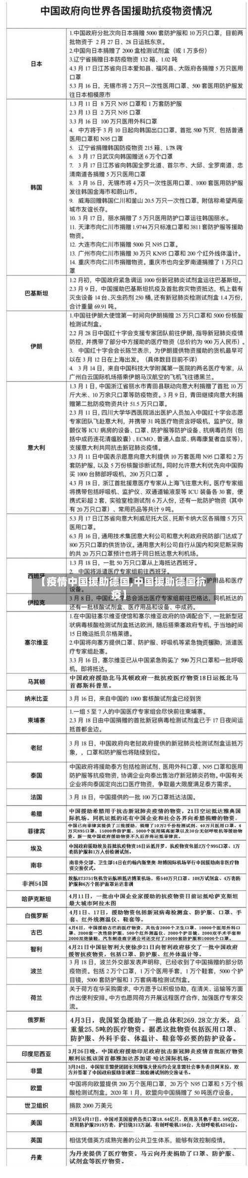
    德国重灾区长官紧急求援中国,请求援助防护设备 德国海因斯贝格县县长史蒂芬·普施于当地时间3月23日发表公开信,紧急请求中国援助防护设备,并希望与中国医生进行抗疫经验交流。具体内容如下:防护物资短缺普施...

    疫情中国援助德国
  • 【封开罗董疫情,广东省肇庆市封开县罗董镇】

    【封开罗董疫情,广东省肇庆市封开县罗董镇】

    历史图书 •2026-03-17

    肇庆特产方便带走的 肇庆前十必买特产包括:裹蒸粽、肇实、端砚、四会玉器、广宁绿玉、德庆贡柑、封开杏花鸡、怀集燕窝、高要巴戟以及广绿玉。首先,裹蒸粽是肇庆的特色美食,以糯米为主料,口感软糯,香气四溢,是...

    封开罗董疫情
  • 甜甜圈疫情(喝酒后嘴里发干发苦)

    甜甜圈疫情(喝酒后嘴里发干发苦)

    历史图书 •2026-03-17

    拯救甜甜圈华谊兄弟投资多少 〖壹〗、拯救甜甜圈华谊兄弟投资了几千万。拯救甜甜圈选取在2021年10月3日发布,华谊兄弟对这部动画寄予厚望,希望能成为国庆档中的一群黑马,这部电影以其用户部电影走出了差异...

    甜甜圈疫情
  • 青岛疫情预防通知(青岛防疫防控)

    青岛疫情预防通知(青岛防疫防控)

    历史图书 •2026-03-17

    4月13日12时至24时青岛市无新增本土确诊病例无新增本土无症状感染者... 〖壹〗、022年4月13日12时至24时,青岛市无新增本土确诊病例及无症状感染者。以下是详细说明:疫情数据发布主体与时间青...

    青岛疫情预防通知
  • 首页
  • 上一页
  • 1
  • 2
  • 3
  • 4
  • 5
  • 6
  • 7
  • 8
  • 9
  • 10
  • 下一页
  • 尾页

最近发表

  • 【英国利物浦近来疫情,英国利物浦大学疫情最新消息】
  • 【最近山东疫情如何,山东疫情怎么样了现在】
  • 【疫情期间应急医疗,疫情期间应急医疗保障措施】
  • 疫情杜富佳(抗击疫情杜富国一家)
  • 【疫情期间什么畅销,疫情期间什么最畅销】
  • 杭州疫情验车(杭州车检新政策)
  • 英国支持中疫情(英国支持中疫情的原因)
  • 疫情长期在家影响(疫情天天在家)
  • 【天津北京疫情爆发,天津疫情最新数据消息新增北京疫情】
  • 疫情分类标准/疫情分级标准

热门文章

  • 疫情的退散(疫情退散的句子)2026-03-14
  • 【14个疫情国家,疫情每个国家情况】2026-03-14
  • 在疫情的句子/疫情期间的句子 表达疫情的句子2026-03-14
  • 【韩国九老疫情,韩国老太疫情】2026-03-14
  • 唐山栾县疫情/唐山栾县疫情最新情况2026-03-14
  • 疫情感染汇总(疫情感染病例)2026-03-14
  • 【徐州有疫情吗,徐州有疫情病例吗】2026-03-14
  • 今曰欧洲疫情(欧洲今日新增)2026-03-14

© 2026 知贝网 京ICP备1111040123号-1